
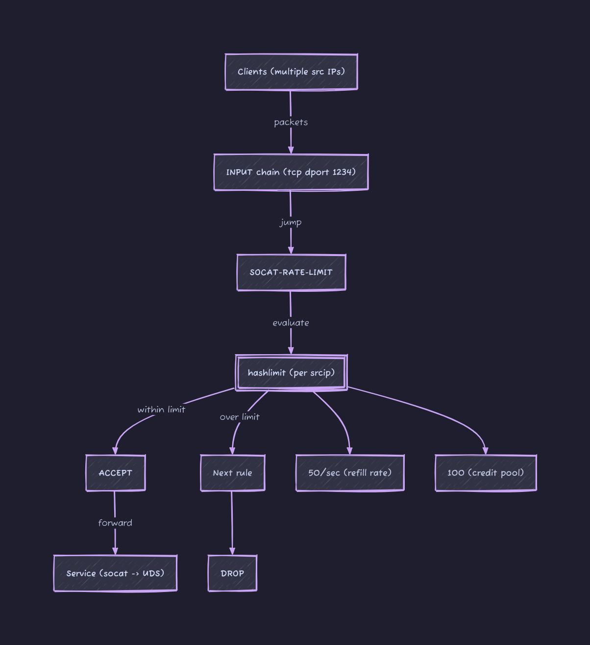
Prevent Abuse with TCP Rate Limiting in Multi-Tenant Systems Using iptables
I have a service that runs alongside the application in a SideCar-like manner, communicating with the application via Unix Domain Sockets. To make things easier for users, eliminating the need to r...
